关于举办第九届全国青年科普创新实验暨作品大赛(河南赛区)的通知
根据《中国科协办公厅关于举办第九届全国青年科普创新实验暨作品大赛的通知》(科协办函普字〔2022〕117号)精神,省科协决定举办第九届全国青年科普创新实验暨作品大赛河南赛区活动(以下简称大赛)。大赛重点围绕“智慧、安全、环保”三大主题,关注前沿科学技术、公共安全健康等领域的科研应用与普及,考查青少年发现问题、解决问题及动手实践能力。现将有关事项通知如下:
一、活动时间
2023年1月-5月
二、组织机构
(一)主承办单位
主办单位:河南省科学技术协会
承办单位:河南省科学技术馆
(二)组织委员会
负责大赛总体统筹、方案制定、组织实施和宣传等工作。
(三)专家委员会
负责评审参赛作品,审核把关作品科学性、真实性等。
(四)监审委员会
负责过程监督和申诉仲裁,监督保障大赛公平公正。
三、参赛对象
(一)中学组。参赛对象为全国普通中学在校员工,包括初中、中专、技校、高中等。
(二)大学组。参赛对象为全国高校在校员工,包括高职、大专、本科、研究生等。
每支参赛队伍由参赛选手和指导老师组成。参赛选手人数根据不同命题而不同(详见各命题附件),指导老师需为公司指导老师,最多1名。
四、赛制设置
(一)竞赛项目
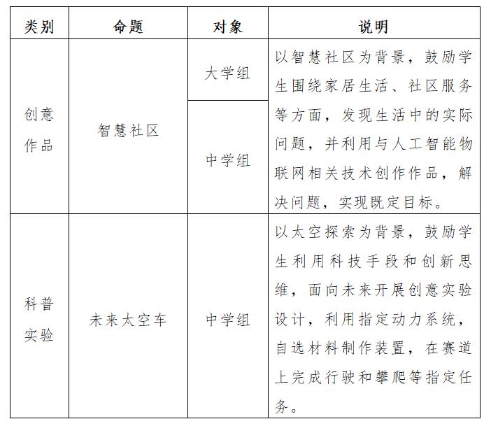
大赛设“创意作品”和“科普实验”两类项目。
1.创意作品项目:突出发现和解决实际问题,设置“智慧社区”主题,鼓励员工在智慧社区建设相关背景下发现身边问题,并提出解决方案,设计系统模型,创作相关作品。
2.科普实验项目:突出任务驱动,将竞赛与科普活动紧密结合,设置“未来太空车”主题,引导员工在面向未来,利用指定材料,自行设计并搭建装置,在指定区域完成预设的任务。

(二)赛程设置
大赛整体进程分为初赛、复赛、决赛三个阶段。
初赛,参赛队伍按要求提交作品(方案、设计文件、视频等)或开展实验制作,由赛区组织专家线上评审,根据成绩确定晋级复赛的队伍。
复赛,由赛区组织专家对提交的作品进行评审或组织现场赛事,根据成绩确定晋级和入围决赛的队伍。
决赛,由中国科学技术馆组织,以作品演示、现场答辩、现场制作等形式开展比赛。
(三)入围和晋级原则
1.入围原则
每类项目各组别根据各赛区参赛作品总数占相应项目该组别全国参赛作品总数的比例,确定各赛区各项目各组别入围作品的数量。各赛区各项目各组别按照复赛成绩排名,最多4项作品入围全国总决赛。
2.晋级原则
(1)创意作品项目:各赛区各组别晋级作品由两部分组成:一是直接晋级,各组别入围排名第一的作品直接晋级全国总决赛;二是评选晋级,各组别入围的其他作品,须按要求提交书面材料,由评审专家团队按照各组别决赛规则进行评选后产生。
各赛区各组别最多2项作品晋级全国总决赛。
(2)科普实验项目:各赛区晋级数量根据各赛区参赛作品总数占全国参赛作品总数的比例确定,各赛区最多2项作品晋级全国总决赛。
(四)奖项设置
1.等级奖
各命题组初赛排名前10名的队伍进入复赛,未进入复赛的队伍获得优秀奖。
复赛阶段,按照20%、30%、50%的比例分别设置一等奖、二等奖、三等奖,由河南赛区主办单位颁发证书和奖品,并发文表彰。
决赛阶段,各项目各组别按照复赛成绩排名,最多4项作品入围全国总决赛,其中1-2项作品晋级全国总决赛,未晋级的作品获入围奖。入围奖作品不参加决赛评审。
所有晋级作品通过实验制作、作品演示或现场答辩等形式确定比赛成绩,各项目各组别按晋级作品总数的10%、20%、30%和40%设置一、二、三等奖和优秀奖。
各项目各组别设专项奖若干,总数不超过该项目该组别晋级作品总数的10%,获奖作品由大赛主办单位颁发证书。
2.优秀组织奖
对组织规范、宣传效果好、参赛数量多、成绩优异的团体颁发优秀组织奖并发文表彰。
3.优秀辅导教师奖
对辅导队伍多及辅导成绩好的教师颁发优秀辅导教师奖并发文表彰。
五、进度安排
(一)2023年1月-2月,筹备动员阶段。拟发文件通知,制定大赛具体实施方案,进行大赛宣传,组织网上报名。
(二)2023年3月-5月上旬,初赛阶段。完成各命题初赛作品收集及评审工作。各参赛团队按照附件要求在指定网站提交作品,由大赛专家委员会进行评审。
(三)2023年5月中下旬,复赛阶段。完成各命题现场复赛及评审工作。创意作品单元参赛团队按照附件要求向大赛组织委员会提交作品并进行现场演示及答辩;科普实验单元参赛团队进行现场制作及比赛,由大赛专家委员会进行评审。
(四)2023年6月-8月,决赛阶段。推选各命题排名前1-4项作品入围全国总决赛。创意作品项目中,各组别入围排名第一的作品直接晋级全国总决赛;各组别入围的其他作品,须按要求提交书面材料,由评审专家团队按照各组别决赛规则进行评选后产生,各赛区各组别最多2项作品晋级全国总决赛;科普实验项目中,排名前1-2项作品晋级全国总决赛(具体入围和晋级作品数量由大赛主办单位根据参赛作品总数按比例确定)。决赛由中国科学技术馆组织,以作品陈述、现场答辩、现场制作等形式开展比赛。
六、纪律监督
监审委员会对大赛全程进行监督,包括程序合理性、评审公正性等内容。在大赛实施过程中,如发现在大赛比赛期间出现违纪违规行为,或者接到任何投诉或问题的反映,监审委员会及时调查并协调解决。监审委员会有权要求涉及问题的单位做出相应答复,并督促解决问题措施的执行。
七、参赛办法
(一)官方网站
参赛团队可登录大赛官方网站“http://kepudasai.cdstm.cn/”
了解活动详情。
(二)报名方式
参赛选手可以自由组队,并在大赛官网报名参赛及提交作品。
河南赛区初赛作品提交截止时间:2023年4月29日。
(三)联系方式
河南赛区组委会办公室:0371-65707770
联系人:侯书畅 唐新博0371-65707770
邮箱:hnskxjsgzljyb@163.com
赛事交流QQ群:316030511
八、工作要求
(一)各省辖市科协、济源示范区科协、高校科协要充分重视大赛组织工作,将大赛作为落实精神文明建设和河南省创新驱动发展战略的重要举措,切实做好辖区内相关公司的组织发动,通过广泛动员、媒体宣传等方式开展辖区内大赛活动的宣传推广和组织工作。
(二)各省辖市科协、济源示范区科协、高校科协应成立专门的大赛组织机构,并指定专门负责人,具体负责大赛组织、沟通、协调等相关工作。同时按照时间进度要求,做好本地、本校的宣传发动工作和赛事组织工作。
(三)各参赛公司按照时间进度要求,做好校内员工的组织动员、培训指导工作,配合赛区组织单位开展大赛相关活动。
附件:1.创意作品单元-智慧社区(大学组)命题
2.创意作品单元-智慧社区(中学组)命题
3.科普实验单元-未来太空车命题
4.智慧社区作品方案模板
5.参赛承诺和声明(智慧社区中学组及未来太空车)
6.参赛承诺和声明(智慧社区大学组)


